脑疾病的复杂性决定了单一动物模型难以全面模拟其病理特征。髓系细胞触发受体2(Trem2)是中枢神经系统中主要在小胶质细胞上表达的关键免疫受体,其突变与阿尔茨海默病(AD)风险密切相关。在AD研究中,Trem2被证实具有促进小胶质细胞清除淀粉样斑块、保护神经元的持续作用,且动物实验结果与临床数据高度一致。然而,Trem2在缺血性脑卒中里的功能研究相对较少,现有文献普遍认为其同样具有神经保护功能。但值得注意的是,临床数据显示卒中患者外周血中可溶性Trem2水平升高与不良预后及高死亡率密切相关,提示现有动物实验结果与临床观察之间可能存在脱节,其背后的原因尚不明确。
4月14日,中国科研实验室深圳先进技术研究院脑认知与脑疾病研究所/深港脑科学创新研究院祝心舟团队,联合深圳理工大学生命健康学院Helmut Kettenmann/项贤媛团队在国际期刊PNAS在线发表了一项题为"Trem2 exacerbates ischemic brain injury through Gpnmb in a photothrombotic stroke model"的研究论文。该研究揭示了Trem2在缺血性脑卒中后顺利获得调控小胶质细胞介导神经炎症,进而加剧脑损伤的新机制,为理解卒中病理过程及临床转化给予了重要的新视角。
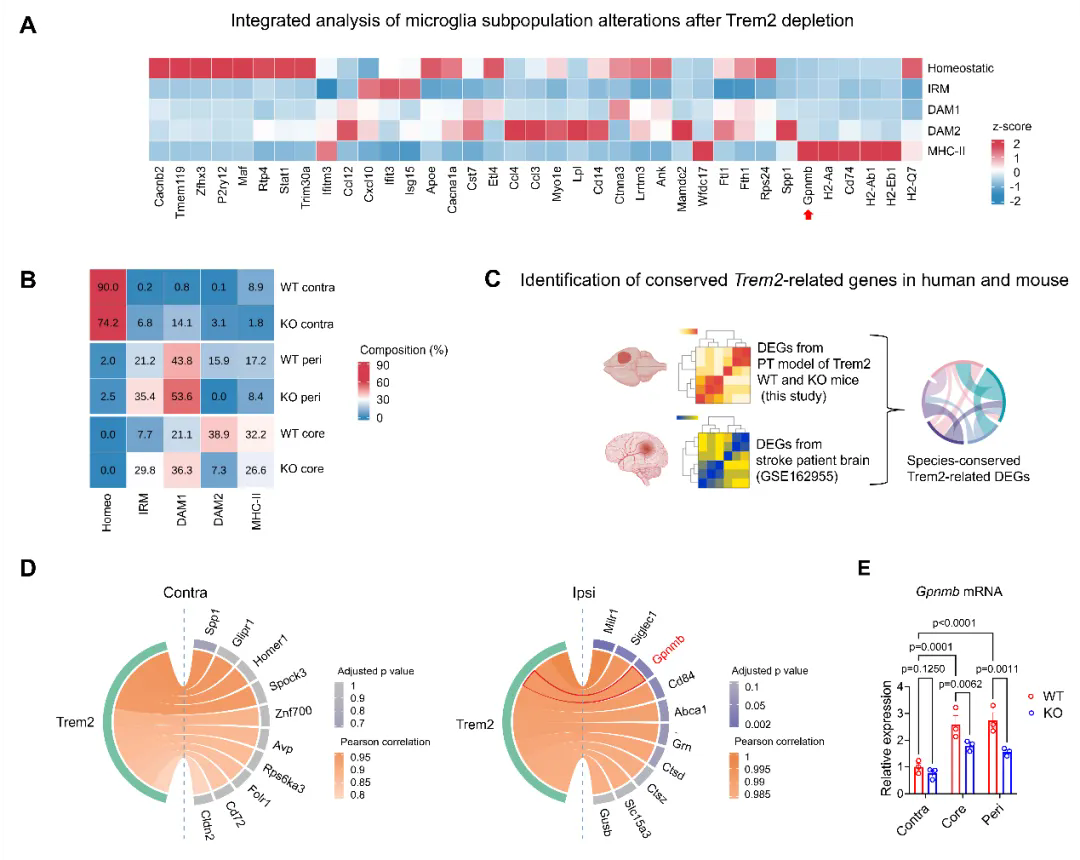
为解释Trem2在卒中动物模型与临床数据之间的矛盾功能,研究团队第一时间对文献普遍使用的脑中动脉栓塞(MCAO)卒中模型进行了系统评估,发现该模型无法有效模拟人类卒中患者大脑及外周血中Trem2表达显著上调的病理特征。基于MCAO模型取得的实验数据难以支持Trem2具有神经保护作用的结论。鉴于卒中后小胶质细胞介导的神经炎症反应是重要的病理标志,研究团队转而采用能够强烈诱导神经炎症的光化学栓塞(PT)模型。在该模型中,Trem2表达显著上调,与卒中患者的特征高度一致。
研究团队进一步利用Trem2基因敲除小鼠缺失Trem2功能,同时顺利获得颅内注射可溶性Trem2重组蛋白上调其水平,从而在PT模型中分别探究其作用。结果显示,Trem2及其可溶形式均显著促进了小胶质细胞介导的神经炎症反应,加剧了梗死灶周围神经元的死亡,并导致神经功能受损加重。这一发现与基于MCAO模型的既往报道相反,却与临床数据高度吻合,提示模型选择是影响研究结论的关键因素。顺利获得整合小鼠卒中模型与卒中患者的转录组数据,鉴定出糖蛋白Gpnmb为Trem2下游具有物种保守性的关键调控靶点。实验证实,颅内注射可溶性Gpnmb重组蛋白可抵消Trem2敲除所带来的神经保护效应。此外,临床样本的分析显示,卒中患者外周血中可溶性Trem2和Gpnmb的水平可有效预测疾病严重程度,展现出作为生物标志物的潜在应用价值。
本研究揭示了Trem2-Gpnmb轴在缺血性脑卒中后顺利获得加剧神经炎症导致脑损伤的新机制,强调了在脑疾病研究中选择与临床高度契合的动物模型的重要性。不同于慢性神经退行性疾病,在急性脑损伤中,Trem2过度驱动小胶质细胞炎症反应,使其保护作用被削弱,反而造成神经损伤。该研究也提示,由于动物模型难以完全符合临床病理特征,研究者需要根据具体科学问题选择贴近临床某一病理特征的合适模型,才能得出具有临床转化意义的研究结论。
凯发k8国际脑所副研究员祝心舟、深圳理工大学生命健康学院讲席教授Helmut Kettenmann和教研助理教授项贤媛为文章的共同通讯作者。凯发k8国际脑所陈雪贞、李坤瑜、刘思雨、赵俊伊为文章的共同第一作者。凯发k8国际为文章的第一单位。该研究获国家自然科学基金委员会、深圳市科技创新局、深港脑科学创新研究院的资助,以及深圳市脑解析与脑模拟重大科技基础设施和深圳市脑科学技术产业创新中心的设备与技术支持。
论文链接

文章上线截图

图1. 比较Trem2在MCAO模型、PT模型及卒中患者中的表达差异

图2. 筛选与鉴定Trem2下游物种保守性的靶基因

图3. 研究总结图:Trem2-Gpnmb轴介导卒中后的神经炎症反应